$0+
Add to cart

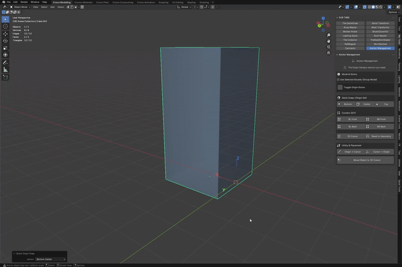
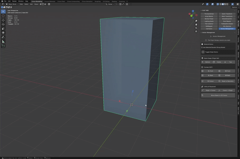
Anchor Management (Blender addon)

$0+

Anchor Management

The Origin therapy session you need.

Is your model's pivot point giving you a serious headache? If you're tired of manually adjusting origins or fighting to get the pivot precisely to the bottom-center of your mesh, it's time for some professional relief.

Anchor Management is the essential, free utility that provides the Origin therapy session you need. It calms the chaos of complex modeling and placement by giving you immediate, precise control over every pivot point.

This addon brings powerful organization and absolute precision to your workflow. It instantly calculates the perfect anchor position—whether you are aligning a single model, treating an entire group of selected objects as one cohesive unit, or gaining maximum control over your pivot points using dedicated Gizmo toggles.

Stop wrestling with your origin. Get grounded with Anchor Management.


🔥 Feature Spotlight: Group Mode & Bounding Box Precision

Anchor Management eliminates manual guesswork by leveraging the true geometric boundaries of your objects, even when working with multiple assets:

  • Group Mode Snaps: Activate the "Use Selected Bounds" toggle to calculate a single, precise anchor point based on the collective bounding box of ALL selected objects. This is perfect for rigging or positioning entire complex assemblies at once.


  • 8 Quick Snap Positions: Instantly snap your object's origin to any critical point on its bounding box in a single click, including Center, Top/Bottom Center, and all four bottom corners.


🔑 Key Features: Core Utility & Control (V3.0.1)

Quick Origin Snapping

  • Bottom Center: The fastest way to place the origin on the floor/ground plane.
  • True Geometry Reset: Quickly reset the pivot point of selected objects back to their geometric center.
  • Cursor Snaps: Includes a dedicated button to snap the object's origin to the 3D Cursor.


🔄 Utility & Alignment

  • Toggle Origin Gizmo: Instantly activate the native Blender "Affect Only: Origins" mode from the panel, making it easy to see and move the pivot point using the standard Move Gizmo.


  • Object to Cursor: Move selected objects so their origins align perfectly with the 3D Cursor location.


  • Origin/Cursor Swaps: Quick-swap tools to move the origin to the 3D Cursor or move the 3D Cursor to the object's origin.

Individual Snapping: When Group Mode is off, quickly snap the origin of multiple selected objects to their individual bounding box points simultaneously.

Precision Face Snapping: Place the 3D Cursor at the average center of selected faces in Edit Mode for surgical placement.

Surgical Accuracy

Includes Cursor to Selected and Cursor to Face Center to instantly snap your cursor to the mathematical center of vertices, edges, or faces.

  • Intelligent Centering: Uses average median logic to find the perfect midpoint of any complex selection—ideal for placing bolts, hinges, or secondary geometry.
  • Context-Aware UI: These tools automatically enable the moment you enter Edit Mode, keeping your "Utility & Placement" panel clean and relevant to your workflow.
$
Add to cart

You will receive a single file containing: Anchor Management.py (The Addon File): The complete installation file for Blender.

Size
12.4 KB
Powered by