$11.99+
Add to cart

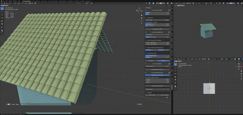
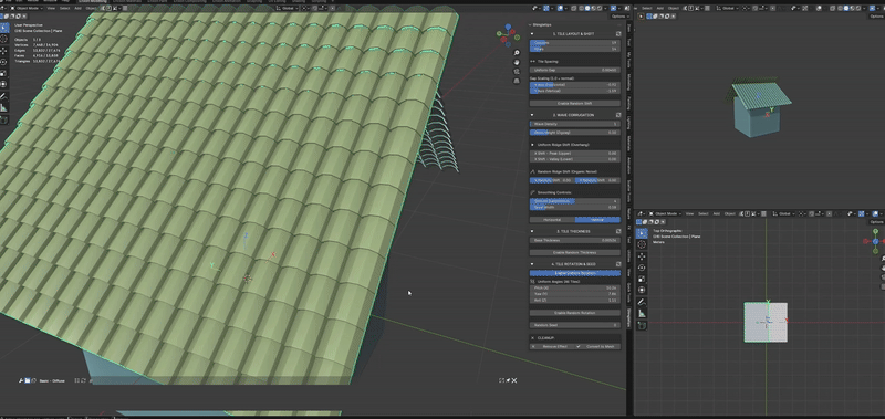
Shingletips (Blender addon)

$11.99+

Full Geometry Roofs. Infinite Styles. Infinite possibilies. in your Shingletips

Unleash your architectural imagination. No matter the project—from a classic Spanish Tile roof or the complex surface of an Ancient Stone ruin, to the gritty textures of an Urban Gritty House or a derelict Apocalyptic Fence—this addon handles it all.

Shingle All The Way is the single, essential procedural styling utility that provides instant architectural credibility across a massive range of styles. It bypasses the frustrating hunt for assets by instantly coating any mesh with high-quality, fully procedural, full-geometry material.

It is powerful enough to generate high-quality, randomized Roof Tiles and versatile enough to instantly create believable Corrugated Tin Sheets (perfect for industrial structures or Tin Houses).

Generate the base instantly. Now use the controls to define your signature look.



Shingletips eliminates texture hunting by providing three powerful geometric styles with deep customization, allowing you to create any roof structure imaginable:

Three Core Styles can be created in this single addon!

  • Corrugated Metal Style


  • Spanish/Ancient Roman Barrel Tile Roof Style

  • Tatched Style

    and possibly more, just be creative!

    🔑 Key Features: Precision & Detail



  • Procedural Displacement: Achieve realistic 3D depth for corrugation and tile layering using a single Displacement Strength slider. This provides the full geometric depth needed for detailed close-up renders.
  • Instant Variation: Apply unique Random Scale and Random Rotation to individual tiles or strips to ensure zero visible pattern repetition, even on large surfaces.
  • Conversion Control: Use the Convert to Mesh option to finalize your geometry for export

  • Remove Effect to instantly revert to the original object for a nondestructive workflow.


Style & Geometry Control

  • Tile/Sheet Scale: Precisely control the X and Y scale of the base procedural unit (tile, thatch bundle, or corrugated sheet).
  • Layer Offset: Adjust the horizontal overlap offset to customize the layering pattern of your tiles.
  • Corrugation Direction: Change the wave direction from Horizontal to Vertical to create different structural looks, such as corrugated tin panels or damaged fencing.
  • Corrugation Refinement: Fine-tune the wave count and wave height, along with an integrated Corrugation Bevel Width slider for smoother results.
$
Add to cart

Download the Shingletips.py file. To install, go to Edit > Preferences, click the Add-ons tab, and use the Install... button to select the file directly. Finally, check the box next to "Shingletips" to activate the addon, which can be found in the N-Panel (Sidebar). The addon is compatible with Blender 4.0+.

Size
48.4 KB
Powered by