$0+
Add to cart

RealSlimShader (Blender addon)

$0+

RealSlimShader

Mic Check, One, Two. The Quick Setup is Here for You

Are you tired of building complicated node trees just to get volumetric fog, or constantly switching menus to fine-tune your atmosphere and materials?

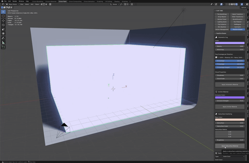
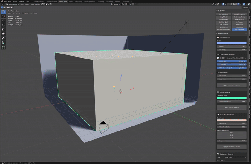
TheRealSlimShader is the ultimate shortcut, serving as the ultra-lean, instant material and environment hub that skips the node editor completely. It centralizes all your essential effects—from advanced Real-time Volumetric Fog to quick-fire Subsurface and Emitter shaders—into one focused N-Panel interface.

We cut the fat to give you the fastest path to a stylized final look.


🔥 Feature Spotlight: Scene Drop & Final Touches

  • True Real-time Volumetrics: Every parameter for fog and cloud control updates instantly in the viewport, allowing you to direct your atmosphere without waiting for slow render refreshes


  • Advanced Directional Fades: Use the X, Y, and Z controls to define the boundaries of your fog. Negative Percentage Control allows you to instantly flip the fade direction, easily creating effects like heavy ground fog or atmospheric falloff that start at the origin and fade into the distance.


  • 1-Click Material Drop: Instantly apply a full Volumetric Fog, dedicated Subsurface Scattering, or Emitter material to the active object with a single button press.


🔑 Key Features: Material Mastery & Flow

Volumetric Control

  • Full Fog Customization: Adjust Density, Anisotropy (light directionality), and Color instantly in the panel.


  • Cloudiness: Add Texture-based Cloudiness using internal noise, with real-time controls for Cloud Scale and density



Emitter Material

  • Fast Glow Effects: Quickly apply a dedicated Emitter Material to selected objects, with easy controls for Color and Emission Strength (perfect for neon signs or stylized light sources)


Subsurface Scattering (SSS)

  • Stylized SSS: Apply a specialized Principled BSDF shader optimized for SSS, ideal for organic materials like stylized skin or wax.


  • SSS Parameters: Fine-tune Base Color, Subsurface Weight, Scale, Radius, and Roughness all from one spot


Scene & Viewport

  • Render and Viewport Controls: Instantly set your final render output to a Solid Background Color (with real-time color adjustment) or Transparent Film for compositing. In addition, you can quickly switch the active object's viewport display mode between Textured, Solid, Wire, or Bounds for maximized performance and visualization.


$
Add to cart

You will receive a single file containing: TheRealSlimShader.py (The Addon File): Download the TheRealSlimShader.py file. To install, go to Edit > Preferences, click the Add-ons tab, and use the Install... button to select the TheRealSlimShader.py file directly. Finally, check the box next to "TheRealSlimShader" to activate the addon, which can be found in the N-Panel (Sidebar). The addon is compatible with Blender 4.0+.

Size
42.8 KB
Powered by