$0+
Add to cart

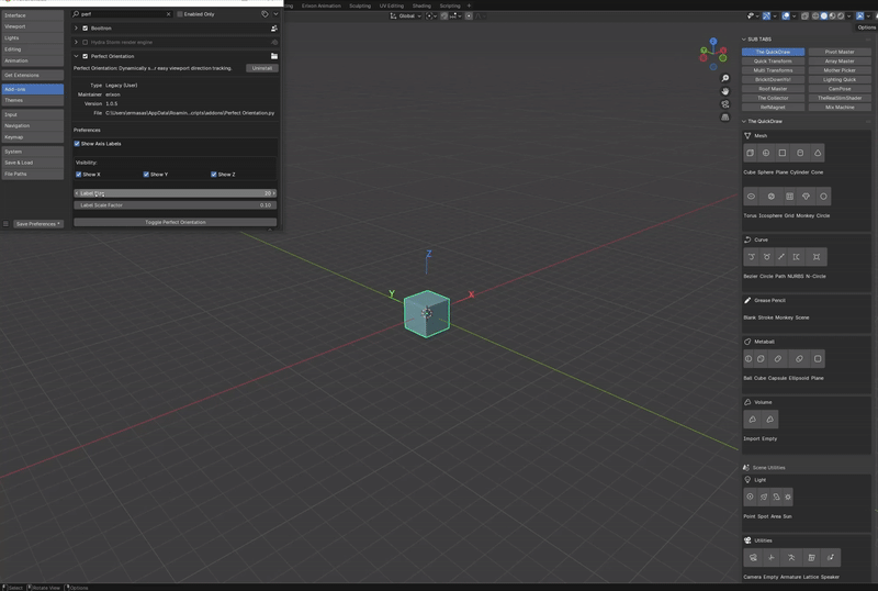
Perfect Orientation (Blender addon)

$0+

Perfect Orientation

🎶 The axis where you want to be


Are you a 3D artist who needs to focus on your model, not the UI?

The problem with Blender's standard Move, Scale, and Rotate Gizmos is that they are attached to the object's local center. They clutter your view and pull your focus away from the transformation itself.

Perfect Orientation solves this by placing clean, color-coded axis labels directly at the World Origin, keeping your attention focused on your work.

Unlike the static, object-centric gizmos, these labels serve as a constant world reference that is dynamically scaled with your zoom level. This means they are always visible when you need directional guidance, but they never become an intrusive mess when you pan away or zoom far out.

This free utility eliminates the guesswork for directional transforms, allowing you to model and animate with immediate, perfect confidence.

Stop fighting your gizmos and start creating with flow!


🔑 Key Features: Dynamic Clarity & Control

Dynamic View & Focus

  • Dynamic View Scaling: The labels intelligently calculate their distance and scale relative to your current zoom level. This eliminates screen clutter when you zoom far out, but keeps the labels perfectly anchored when you work close to the origin.


  • Always Relevant Anchors: Provides constant visual confirmation of the X, Y, and Z axes directly in the center of your viewport, ending the need to glance at the corner gizmo.


Customization & Visibility

  • Color-Coded Clarity: Uses the industry-standard RGB colors (Red=X, Green=Y, Blue=Z) for instant recognition.
  • Full Customization: Control the Label Size and individually toggle the visibility of the X, Y, or Z axis to suit your personal modeling style.
  • Quick Toggle: Instantly enable or disable the feature via the Addon Preferences panel if you need a completely clean viewport.



🛠️ Workflow & Technical Details

  • Customizable Settings: All settings, including size and position factors, are adjusted in the Addon Preferences.
  • Blender Version: Compatible with Blender 4.0+.

📦 What You Get

You will receive a single file containing:

  • Perfect Orientation.py (The Addon File): The complete installation file for Blender.
$
Add to cart

Download the Perfect Orientation.py file. To install, go to Edit > Preferences, click the Add-ons tab, and use the Install... button to select the Perfect Orientation.py file directly. Finally, check the box next to "Perfect Orientation" to activate the addon.

Size
7.09 KB
Powered by